中轻网首页
English
收藏本站
糖心视频在线 - 邮件系统
|
行业综合服务平台
|
资产财务管理网 (糖心视频观看)
首页
|
简介
|
糖心视频在线
|
"糖心视频免费观看" 主要领导
|
糖心视频免费观看
|
糖心视频网站
|
代管协学会
|
分支机构
|
"糖心视频免费观看" 直属企事业单位
|
景气指数
|
"糖心视频网站" 联系方式
您已登录成功!
用户名:
内部办公系统
会员管理系统
人事管理系统
档案管理系统
合同管理系统
党群管理系统
会议会展管理
新闻出版年检
电子邮件系统
信息发布系统
轻工业联合会
>
中轻联通知公告
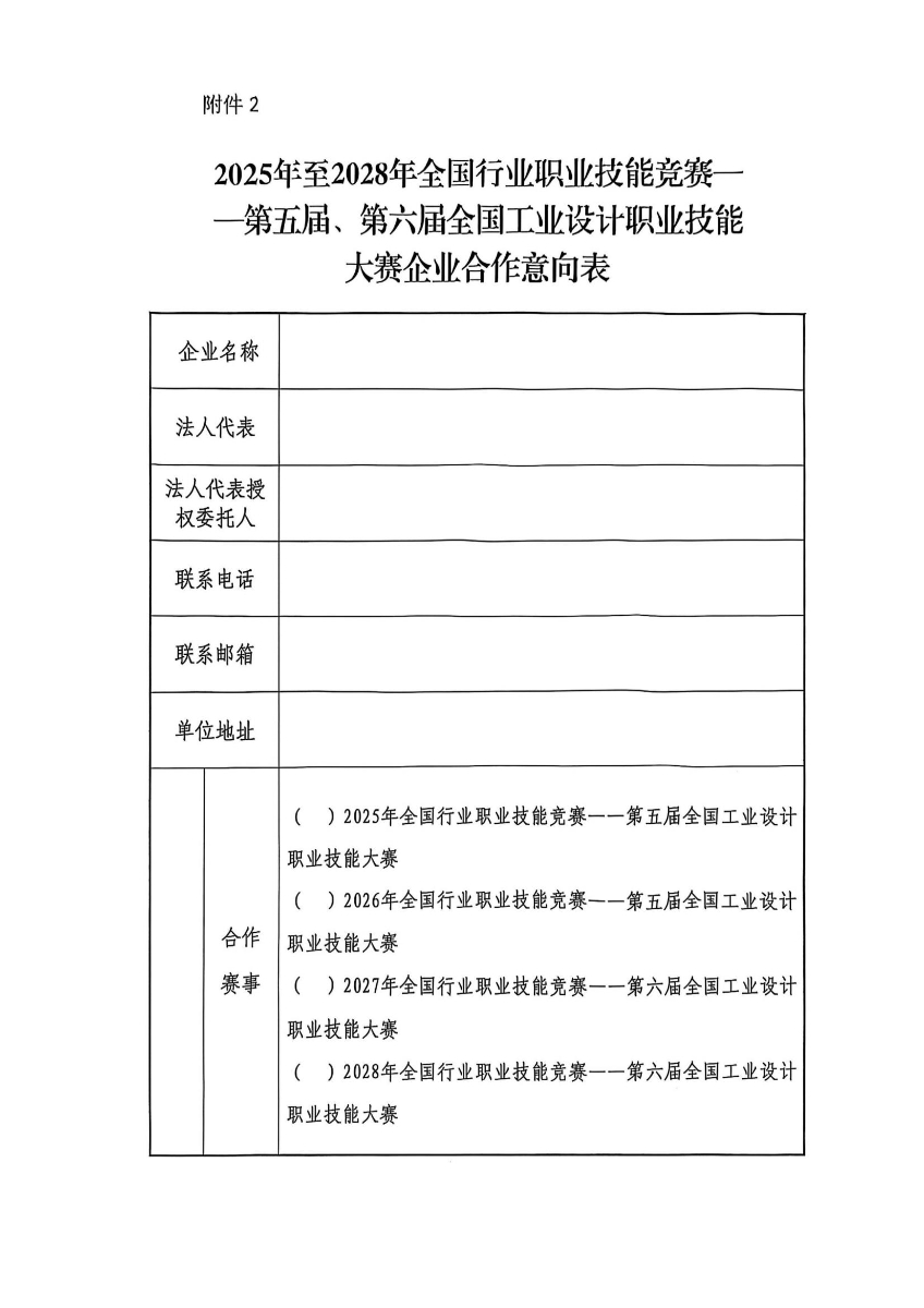
糖心视频网站 - 关于征集2025年至2028年全国行业职业技能竞赛— 第五届、第六届全国工业设计职业技能大赛合作伙伴的通知
2025-08-21 来源:
[打印本稿]
[字号
大
中
小
]