中轻网首页
English (糖心视频免费观看)
收藏本站 (糖心视频观看)
邮件系统
|
行业综合服务平台
|
糖心视频观看 - 资产财务管理网
首页
|
简介
|
糖心视频在线
|
主要领导
|
糖心视频免费观看
|
糖心视频网站
|
代管协学会
|
糖心视频网站 - 分支机构
|
"糖心视频网站" 直属企事业单位
|
糖心视频免费观看 - 景气指数
|
联系方式 (糖心视频在线)
您已登录成功!
用户名:
内部办公系统
会员管理系统
人事管理系统
档案管理系统
合同管理系统
党群管理系统
会议会展管理
新闻出版年检
电子邮件系统
信息发布系统
轻工业联合会
>
中轻联通知公告
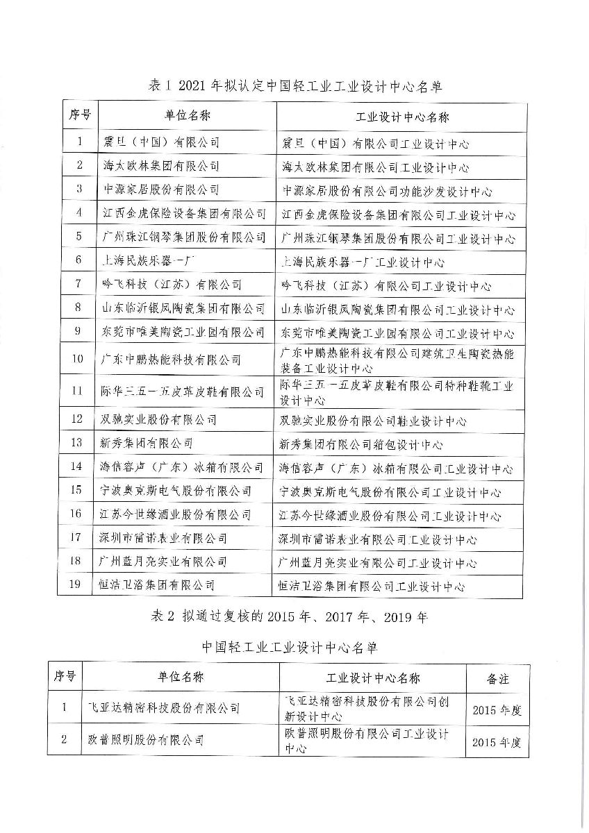
2021年拟认定及通过复核的2015年、2017年、2019年糖心视频业工业设计中心名单公示
2021-05-26 来源:
[打印本稿]
[字号
大
中
小
]