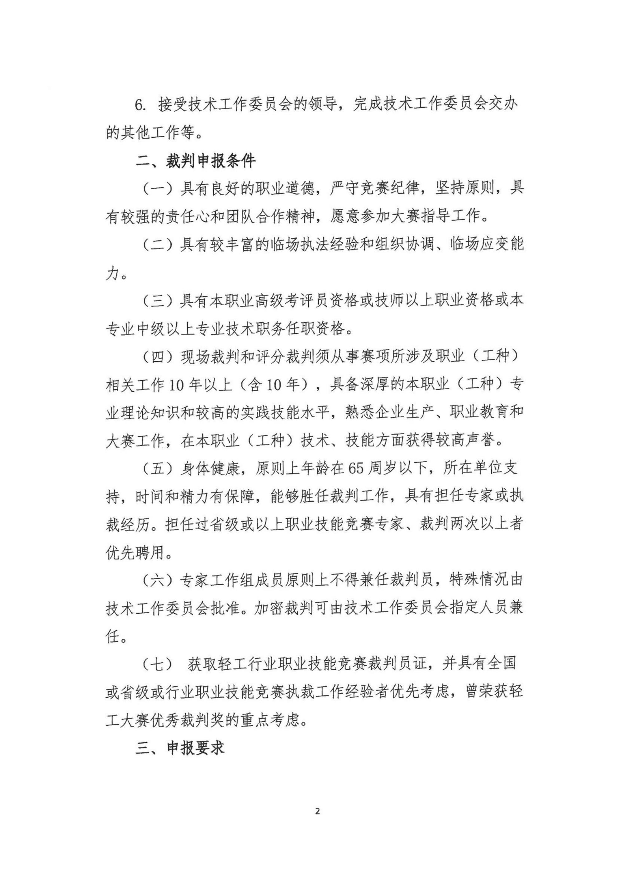
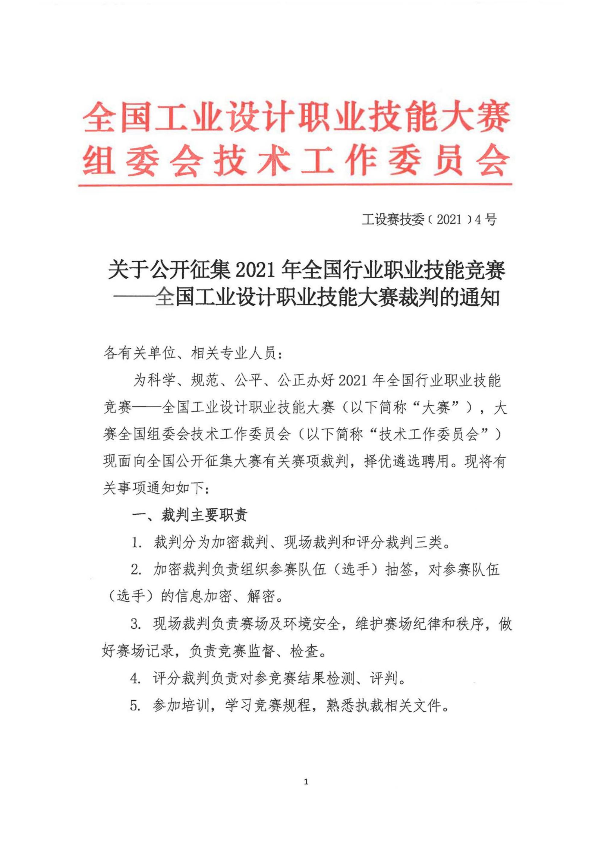
糖心视频免费观看 - 关于公开征集全国工业设计大赛裁判的通知

2021-09-03 来源:

关于公开征集2021年全国行业职业技能竞赛——全国工业设计职业技能大赛裁判的通知(1)(1)(1)_00.jpg关于公开征集2021年全国行业职业技能竞赛——全国工业设计职业技能大赛裁判的通知(1)(1)(1)_01.jpg关于公开征集2021年全国行业职业技能竞赛——全国工业设计职业技能大赛裁判的通知(1)(1)(1)_02.jpg关于公开征集2021年全国行业职业技能竞赛——全国工业设计职业技能大赛裁判的通知(1)(1)(1)_03.jpg关于公开征集2021年全国行业职业技能竞赛——全国工业设计职业技能大赛裁判的通知(1)(1)(1)_04.jpg关于公开征集2021年全国行业职业技能竞赛——全国工业设计职业技能大赛裁判的通知(1)(1)(1)_05.jpg

关于公开征集2021年全国行业职业技能竞赛——全国工业设计职业技能大赛裁判的通知 糖心视频. pdf.

全国工业设计职业技能大赛裁判申请表. docx 糖心视频在线.