"糖心视频观看" 中轻网首页
English
收藏本站
"糖心视频在线" 邮件系统
|
行业综合服务平台 (糖心视频高清)
|
资产财务管理网
首页
|
简介
|
糖心视频在线
|
主要领导 (糖心视频)
|
糖心视频免费观看
|
糖心视频网站
|
糖心视频免费观看 - 代管协学会
|
分支机构
|
直属企事业单位
|
联系方式 (糖心视频观看)
您已登录成功!
用户名:
内部办公系统
会员管理系统
人事管理系统
档案管理系统
合同管理系统
党群管理系统
会议会展管理
新闻出版年检
电子邮件系统
信息发布系统
轻工业联合会
>
职能部室
>
资产财务部
>
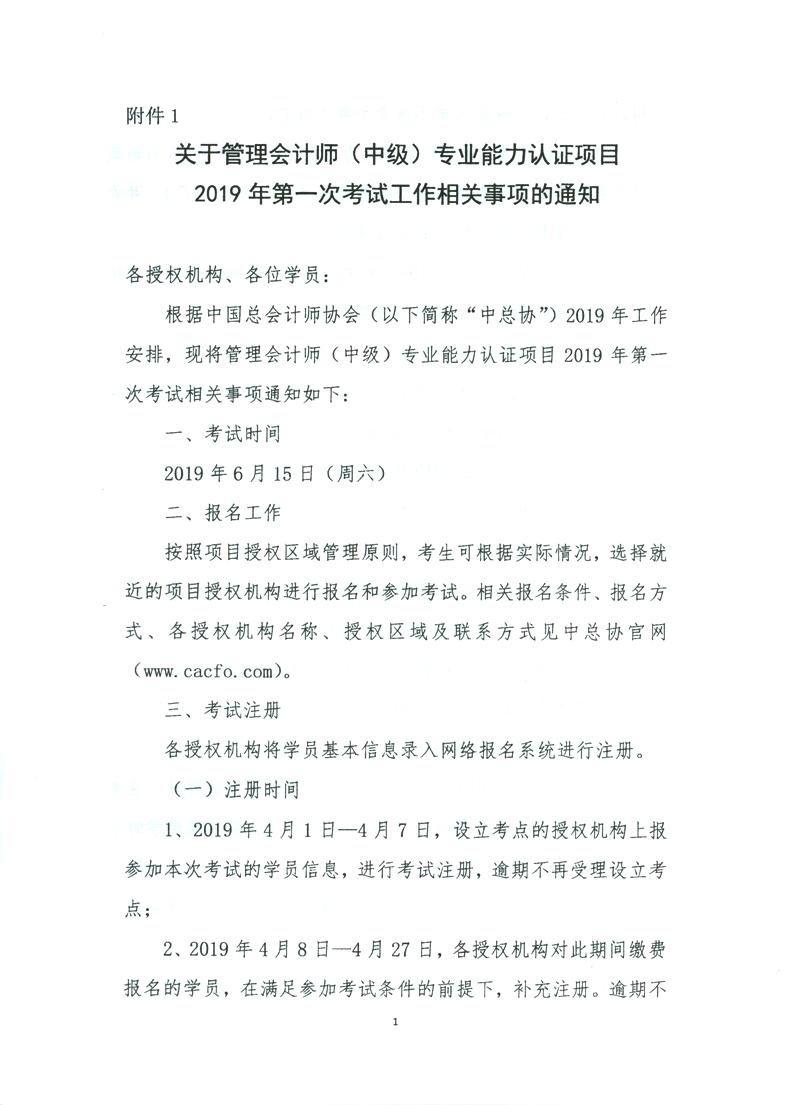
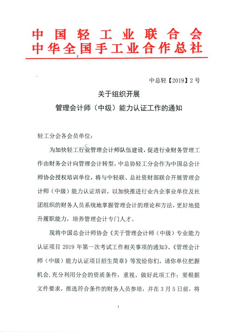
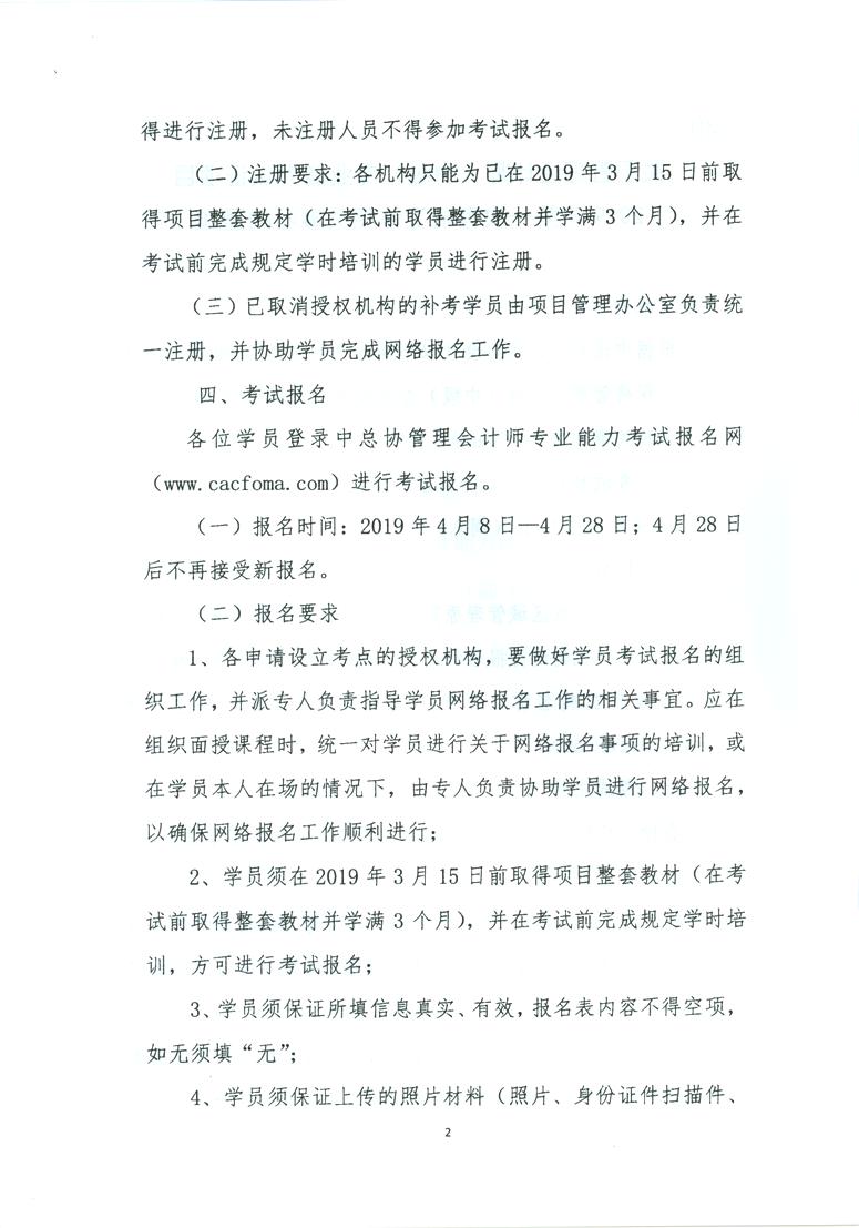
公告通知
关于组织开展管理会计师(中级)能力认证工作的通知
2019-02-21 来源:糖心视频业联合会
[打印本稿]
[字号
大
中
小
]