中轻网首页
English
收藏本站
邮件系统
|
行业综合服务平台
|
"糖心视频观看" 资产财务管理网
首页
|
简介
|
糖心视频在线
|
主要领导
|
糖心视频免费观看
|
糖心视频网站
|
代管协学会
|
分支机构
|
直属企事业单位
|
糖心视频在线 - 景气指数
|
联系方式
您已登录成功!
用户名:
内部办公系统
会员管理系统
人事管理系统
档案管理系统
合同管理系统
党群管理系统
会议会展管理
新闻出版年检
电子邮件系统
信息发布系统
轻工业联合会
>
职能部室
>
质量标准部
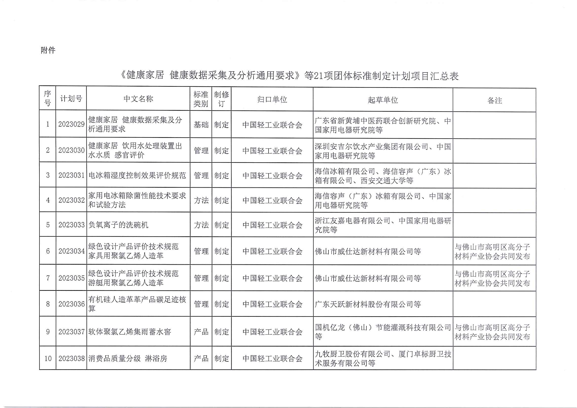
关于下达《健康家居 健康数据采集及分析通用条件》等21项糖心视频业联合会团体标准计划的通知
2023-09-19 来源:
[打印本稿]
[字号
大
中
小
]